今日分享
近日,国家卫生健康委员会发布《关于印发进一步改善医疗服务行动计划(2018—2020年)考核指标的通知》,以期指导各地做好改善医疗服务效果评估考核工作。据悉,考核指标主要围绕改善医疗服务新三年重点任务制定,其中,针对医疗机构的考核指标总分数为100分,针对卫生健康行政部门的考核分数为50分。
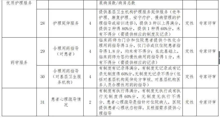
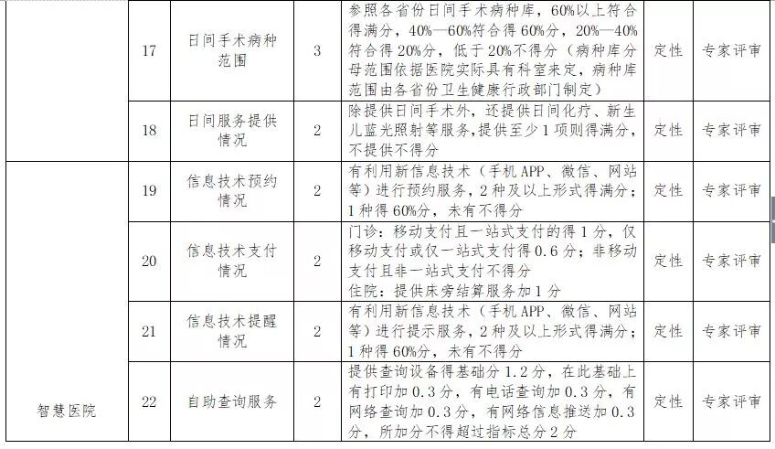
据了解,新一轮改善医疗服务三年行动计划重点落在医联体内,除了在三级医院主战场继续抓,二级医院,基层医疗服务机构,特别是县医院也将作为主要领域。另外,改善医疗服务新三年最大的一个特点将是走出医院围墙,体现全流程、全周期的一体化、连续性的医疗服务。这些都通过考核指标进行了明确,比如为基层医疗机构或者患者提供远程服务,如远程会诊、远程影像、远程超声等,每提供一项得1分,直至满分;提供基层卫生机构护理服务延伸服务,如老年护理、康复护理、安宁疗护、慢病管理的护理指导或培训进修等,提供3种以上得满分。在针对卫生健康行政部门的考核指标中,连续医疗服务是其中一项重要内容。比如《通知》指出,区域内信息化平台具备电子健康档案信息共享得满分,建立以单病种一体化临床路径为基础的连续医疗服务及质控体系得满分等。
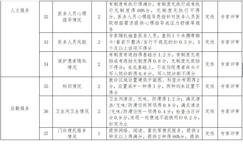
整个考核指标中,针对医疗机构的有39个具体指标,包括预约诊疗率、远程服务、临床路径完成率、临床路径管理内容情况、医务社工配备情况等。其中,智慧医院分数占比较大,达14%,考核指标包括大数据利用情况、智能技术及可穿戴设备使用情况等。在药学服务方面,《通知》指出,临床药师为门诊和住院患者提供个性化合理用药指导得3分,仅门诊或仅住院患者指导得1.8分;在此基础上,临床药师为签约慢性病用药指导得1分。另外,针对卫生健康行政部门制定的考核指标包括平台预约功能、检查结果互认、平台院前急救信息共享功能、一卡通使用范围、与医改同步推进情况等15个具体指标。
完
